Background

Cell metabolism is a highly regulated process essential for sustaining life and driving evolution. Cellular metabolites and metabolic flux intricately govern post-translational modifications of proteins. In the context of acute graft-versus-host disease (aGVHD), T cells undergo enhanced glycolysis, resulting in increased lactate production. Consequently, lactate may act as a substrate for lysine lactylation (Kla), influencing gene expression by modulating histone biology. This study aims to assess T cell glucose metabolism during aGVHD, investigate the role of histone lactylation, and explore its impact on T cell functionality.

Methods

We conducted a comparative analysis of histone lactylation between aGVHD patients and individuals undergoing allo hematopoietic stem cell transplantation (control). Subsequently, we established a murine bone marrow transplant model and isolated T cells for analysis. Glucose metabolism status was assessed using extracellular acidification rate (ECAR) and oxygen consumption rate (OCR) assays, along with the 2-NBDG glucose uptake assay. To comprehensively investigate histone lactylation in T cells, we employed the cleavage under targets and tagmentation (CUT&Tag) technique to explore its regulatory effects on gene expression. To investigate the impact of lactatylation on aGVHD pathology, we constructed an aGVHD model by applying T cells with a specific deletion of LDHA.

Results

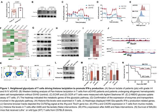
By analyzing the serum lactate at the onset of aGVHD, we found that patients with grade III-IV aGVHD had significantly higher lactate levels compared to those with grade I-II aGVHD ( Figure 1A). In light of this finding, we further examined the histone lactylation levels in T cells from aGVHD patients. The results demonstrated an enhanced histone lactylation in these T cells compared to controls ( Figure 1B).

In the aGVHD mice, the ECAR of T cells exhibited a significant increase ( Figure 1C). Intriguingly, the OCR were also significantly higher in the aGVHD mice compared to the bone marrow T cell-depleted (BM-TCD) mice ( Figure 1D). Additionally, the 2-NBDG revealed a significantly higher fluorescence intensity in aGVHD mice ( Figure 1E). Through analysis of T cell RNA-seq data, we discovered upregulation of most glycolytic enzymes in aGVHD mice similar to human data ( Figure 1F). Notably, LDHA, glucose transporter 1 ( Slc2a1), and monocarboxylate transporter 4 ( Slc16a3) were highly upregulated ( Figure 1G).

The upregulation of LDHA in T cells from aGVHD mice prompted us to investigate the presence of histone lactylation. The results revealed that histone in T cells from aGVHD mice exhibited a higher level of lactylation ( Figure 1H). Because lactylation was particularly prominent at the H4K12 site, we conducted CUT&Tag experiments. We found promoters of key regulatory genes of the Th1 subset, such as Tbx21 and Ifng, along with several genes associated with IFN-γ production, including Stim2, Crtam, Il18rap, Fasl, and Phf11a, Cxcr3 were all lactylated ( Figure 1I). Specifically, the Call Peak analysis confirmed the elevated H4K12la levels on the promoters Tbx21 and Ifng ( Figure 1J). The expression of IFN-γ and CXCR3 in CD4 + and CD8 + T cells of aGVHD mice was significantly higher than in BM-TCD mice ( Figure 1K).

To confirm the role of histone lactylation in IFN-γ generation, we intervened with T cells using the p300 lactylation writer inhibitor (A485). The results demonstrated a significant reduction in histone lactylation upon A485 treatment, which was effectively restored by the addition of neutral lactate sodium (Nala) ( Figure 1L). Notably, A485 treatment led to a decrease in IFN-γ + T cells, while Nala administration resulted in a substantial recovery of IFN-γ expression ( Figure 1M). Additionally, the infusion of Cd4creLdhafl/fl T cells into recipient mice improved the survival of aGVHD mice ( Figure 1N).

Conclusion

This study represents the first global investigation of T cell histone lactylation in aGVHD. Importantly, we have uncovered a novel link between histone lactylation and the regulation of IFN-γ-related gene expression in the context of aGVHD. Considering the heightened glycolysis and the pivotal role of IFN-γ in aGVHD pathology, it is plausible to postulate that T cell-produced lactate induces histone lactylation, thereby promoting the transcription of IFN-γ-related genes and contributing to the development of aGVHD.

No relevant conflicts of interest to declare.

This content is only available as a PDF.
Sign in via your Institution